重要提示:我们最近推出了路径探查器——一个旅程发现工具,作为我们流程管理工具包的一部分。 因此,为了适应整个旅程管理活动,我们将流程管理工具包命名为指挥中心,同时将我们的旅程构建能力(以前称为CommandCenter)重命名为旅程构建器。 点击 这里 了解更多关于路径探查器的信息。
什么是旅程构建器?
旅程构建器是支持您使用多个模块构建业务流程的在线副本。对于具有多个部门、服务或第三方应用参与单个业务流程的机构而言,是理想选择。
例如,贷款批准流程、供应链管理、库存管理、电子商务等都具有冗长而复杂的流程,其中每个级别涉及多个事务。为确保过程流畅,重要的是密切监测每个阶段,并收集有关以下方面的预测:整体表现、阶段性停滞或漏洞以及迁移期间的延迟。
旅程构建器帮助您设计这些精细流程,并将独立的团队和模块链接在一起,对其表现进行全面而准确的洞察。
旅程构建器与蓝图之间的区别
在蓝图中,您可以为单个模块创建一个流程,而在旅程构建器中,可以使用多个模块和第三方或Zoho应用程序创建一个旅程。
例如,您为机构中的供应链流程设计了功能完善且富有成效的蓝图。几年后,公司也开始管理其他领域,例如,供应商管理、财务交易和快递跟踪服务。
为了确保 SCM 流程在所有这些服务中都能顺利运行,不会停滞不前,您决定将所有流程都包括在现有蓝图中。但是,尽管这些流程在 CRM 中,但它们未包含在单个模块中,因此无法添加到单个流程构建器中。此时旅程构建器可帮到您。
在旅程构建器中,您可以构建复杂而广泛的旅程,将多个模块和第三方应用整合到一个流程构建器下,从而对其表现有全面的把握。
可用性
需要权限
角色中具有“管理自动化”权限的用户可访问此功能。

业务场景
我们来看几个可有效使用旅程构建器的业务场景。
贷款批准流程
Zylker Finances 向中小企业提供财务援助。申请人在贷款申请表中输入必要的详细信息,并提交作进一步处理。在此过程中,表格会经历不同的阶段,经手不同部门,例如、预先批准、文档验证、资金发放、法律验证以及批准指定金额之前的预结案。此处每个阶段在将申请推进到后续阶段并最终完成的过程中都起着至关重要的作用。因此,此过程的在线副本应该能够捕获详细信息,例如,申请停止的阶段、是否跳过了某个阶段、在某个阶段消耗的时间等等。
旅程构建器中的流程构建器提供平台,支持您从多个 CRM 模块添加阶段和迁移。甚至可以定义流程完成的截止时间、在阶段之间添加自动化操作、加入可在不同模块中捕获的迁移期间操作等等。以下是有关流程在旅程构建器中的显示方式的示例。
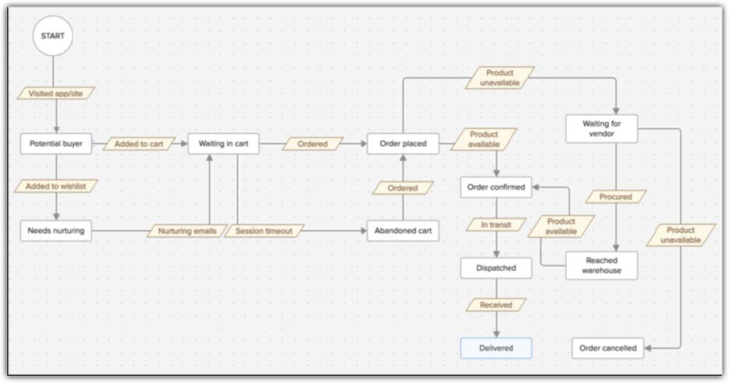
供应链管理
Zylker Logistics 经营供应链管理业务。它与多个部门(生产部门、供应商、货运物流和第三方服务)进行交易,以完成生产周期和交付周期。其 SCM 周期遵循以下路线:
从买方对产品表现出兴趣到成功交付,供应链管理创造了一个网络,包括个人、机构、部门、活动和资源,最终形成整个销售和购买周期。所有这些接触点都为供应链管理的运作增加了价值,监测、管理和跟踪其效率并收集关于其表现的信息非常重要。
使用指挥中新复制这个旅程,可以得到关于推动产品向后续级别发展的阶段、产品停滞的阶段、在特定状态下花费的时间等详细信息。

这些指标反过来又可以帮助修改现有的流程,更严格地控制相关成本,预测客户消费行为,为培养转化线索工作提供支持,以及更多有关影响公司最终营收的事。
旅程构建器的核心元素
与蓝图相相似,您需要在旅程构建器中定义状态和迁移。
旅程构建器旅程构建器与蓝图的旅程构建器相同。您可使用不同的模块和第三方应用来构建单个业务模型。
状态是流程的不同阶段,例如,在上文提及的贷款批准流程中,等待预审批、等待手动审批、文档验证是不同状态。了解更多有关状态的信息。
迁移是流程中不同状态之间的链接。它描述记录从一个状态变为另一个状态时所需的条件。例如,在“已拒绝”迁移中提到了贷款申请从“文档验证”迁移到“贷款被拒绝”所需的条件。了解更多有关迁移的信息。
现在对旅程构建器构成有了一定了解,与蓝图相同。另请参阅蓝图中的构建块。
在旅程构建器中,可以创建的旅程数取决于已订阅的 CRM 版本。每个旅程或模型可以具有五个不同的版本,但在给定时间只能激活一个版本。
要创建旅程,您需要遵循以下步骤:
第 1 步添加基本信息
输入流程名称和描述。
第 2 步添加状态及其操作
添加状态
在流程构建器中,添加一个状态,此状态定义流程的第一步。由于旅程构建器支持您链接所有 CRM 模块,需要选择状态所属的模块。对添加至构建器的每个状态重复此步骤。您可在一个流程添加最多 70 个状态。
在每个状态中定义操作
您可对每个状态定义即时操作、计划操作或重复操作。操作将取决于记录所处的状态,并将应用于到达该状态的所有记录。
即时操作:假设您要在下单时向供应商发送邮件通知,或者在确认订单后通过短信将付款链接发送给客户。可通过以下方式配置:
- 记录的状态 - 已下单/已确认订单
- 已配置操作 - 通过邮件通知向客户发送供应商/付款链接。
可设置以下即时操作:
- 字段更新
- 邮件通知:每个状态 3 个
- 任务:每个状态 3 个
- Webhook
- 函数
- 添加/移除标签:每个状态 10 个标签
- Slack 和 Cliq 通知:每个状态 5 个通知
计划操作:您可以将特定操作设置为在记录处于某种状态特定天、小时或分钟后发生。 例如,您可以分配任务在第一期付款后的第二天或供应商发货后的第二天致电客户。 您可以通过以下方式对其进行配置:
- 记录的状态 - 第一期付款/产品已发货
-
已配置操作 - 致电客户。
可设置以下计划操作:
- 字段更新
- 邮件通知
- 任务
- Webhook
- 函数
重复操作:如果您希望某个活动定期重复发生,可以设置重复操作。 例如,可以每天发送待付款提醒电子邮件,在客户确认预订后向供应商发送通知,或向代理发送电子邮件提醒,直到工单关闭。 您可以通过以下方式对其进行配置:
可设置以下重复操作:
- 字段更新
- 邮件通知
- 任务
- Webhook
- 函数
第 3 步为状态定义截止时间
如果您希望记录仅在特定时期内处于特定状态,则可以指定该状态的截止时间。还可以选择在某个状态达到其截止日期后应该对记录执行什么操作 - 记录可以升级或迁移至另一个状态。
-
升级至以下类别的任何用户:
- 用户
- 组
- 职位
- 记录所有者、创建者或记录所有者的经理
-
系统会向所选用户发送邮件通知。
- 迁移至流程中提及的任何一个最后状态。例如,对于每个 SCM 流程,可将记录移至“订单被取消”状态。
请注意,只有在状态之间添加迁移后,才会显示用于选择状态截止时间的选项。定义截止时间不是必备步骤。
第 4 步定义迁移及触发条件
迁移在两个状态之间创建链接。它允许您定义记录从一个状态变为另一个状态时所需的条件。例如,只有满足“产品供货情况”迁移中定义的条件和操作,记录才能从“已下单”移动到“已确认订单”。您可在一个流程添加最多 110 个迁移。
您可选择迁移触发条件(这是必备步骤):
- 提交 web 表单时 - 记录通过 web 表单进入 CRM 时,将触发迁移。此触发仅在流程开始时可用,或针对流程的第一个迁移可用。
- 创建记录时 - 每当在指定模块和布局中创建记录时,将发生迁移。
- 编辑记录时 - 每当编辑记录时,将触发迁移。您还可添加条件。例如,每当线索状态更改为“符合资格”时,发送付款链接。
- 接受 API 调用时 - 如果要从第三方应用调用任何事务,您可选择此选项并复制我们提供的 API URL。而且,您可指定应随每个 API 调用传递的参数。可从以下数据类型选择最多六个参数:字符串、数字、日期、日期/时间和布尔值。
注意:2021年7月14日之前创建的旅程有长整数ID,2021年7月14号之后创建的旅程将有字符串类型ID。
- 批准记录时 - 每当批准记录时,将触发迁移。例如,仅当批准付款时才会下单。您必须选择记录所属的审批流程。
- 拒绝记录时 - 每当拒绝记录时,将触发迁移。例如,付款失败时订单会被取消。您必须选择记录所属的审批流程。
- 日期/日期时间 - 到达相应模块的日期或日期/时间字段指定的时间时,将触发迁移。

您可从以下系统生成信号中选择触发器:
- 电子邮件
- 传出邮件 - 发送、打开、点击、退回、未打开、打开但未回复、未回复、未订阅
- 传入邮件 - 接收传入的电子邮件
- 通话:接收到通话、去电无人接听、预定的通话已过期。
- SalesIQ:错过的聊天
- Zoho Desk:新建工单、对工单的评论、过期、对工单的回复、评分、升级。
- 电子邮件营销活动:打开、点击、退回、标记为垃圾邮件、收到回复、取消订阅
- Zoho Survey:发送、访问、收到回复、已访问调查问卷、未访问调查问卷。
- Zoho Backstage:购买或取消工单、参与者签到。
- Zoho Webinar:发送邀请、收到注册、已参加
除此之外,如果您在业务中使用无法与 Zoho CRM 集成的其他应用,那么您可以创建自定义信号并将它们用作触发器。
备注
- 定义触发器后,不能对其进行编辑。您必须删除它并添加新的触发器。
- 一旦在流程中进行了定义,就不能删除包含在状态中的模块以及迁移的触发点。
- 旅程构建器模块中的当前记录名称字段将根据记录在模块中的位置来显示记录的名称。例如,记录在线索模块中,那么它将显示记录名,即,线索模块,如果它在联系人模块中,那么它将显示记录名,即,联系人模块。
第 5 步定义迁移期间应执行的操作
可设置迁移期间应执行的即时操作。例如,批准报价后,必须向供应商发送通知,其中包含产品详情、数量及收件人地址。您可以选择以下操作:
- 创建记录
- 字段更新
- 电子邮件通知
- 任务
- Webhook
- 函数
- 添加/移除标签
备注
状态和迁移位于两个不同模块时,迁移期间的即时操作特别有用。例如,在以上用例中,状态出现在“报价”模块中,迁移在“供应商”模块中进行。换句话说,您可以在单个流程中为不同的模块定义一些列不同的操作。可同时对不同状态执行不同操作。
第 6 步对所选记录指定迁移的执行条件
如果只希望特定记录经历迁移,那么您可定义记录进入迁移的条件。例如,您可指定,仅金额超过30000的发货单经历迁移以进入下一个状态。
第 7 步定义记录之间的连接
如果要跟踪发生迁移的特定记录,那么可以使用此选项。例如,假设您通过邮件收到了三个不同客户的产品演示请求。您向他们发送了网络研讨会邀请,参加该活动一周后,三个客户的其中之一购买了该产品。因此,该客户从“线索”状态转移到“联系人”状态。转移状态意味着在两个模块之间移动,所以通过使用连接选项(查找或引用),您可以跟踪路径并找到将记录推进到下一个状态的操作。
在我们的示例中,参加网络研讨会后,线索付款并转移到下一个状态(联系人)。您需要在线索的记录中添加联系人的查找字段或引用字段以:
- 了解两个记录之间的相互关系
- 哪个活动致使记录进入下一个状态
注意
- 仅当这些状态是在两个不同模块中定义的情况下,连接页签才可用。像上面的例子,记录从线索模块移至联系人模块。
- 仅当通过旅程构建器创建记录时,才会给出引用。手动创建未被考虑在内。例如,当线索符合资格后创建联系人(记录)。
如果要记录任何重要的详情或信息,可以在日志分栏中记录。可在旅程构建器下的时间线中查看。一个迁移中最多可添加3个日志。
可在日志中插入合并字段,以查看记录直到特定迁移的完整旅程。例如,下图显示迁移所属的流程、迁移名称、触发时间、触发时执行的操作以及结果。

设计旅程
要设计旅程,请执行以下操作:
- 转至设置 > 流程管理 >旅程构建器。
- 点击创建旅程并输入旅程名称和描述。
- 点击继续。
- 在 旅程构建器 中,选择点击以添加状态。
- 在 添加状态 中,输入状态名称和描述,然后从下拉列表中选择模块。
- 点击保存。
系统会将您重定向至流程构建器。您可对状态添加操作,或点击 + 添加状态以添加更多状态。
- 点击为此状态设置截止时间并输入天、小时数或分钟数。

- 在 操作 页签中,选择即时、计划或重复操作。

- 在 即时操作 中,点击添加并从可用列表中选择操作。
- 在 计划操作 中,输入天数、小时数或分钟数并点击继续。
- 在 重复操作 中,输入天数、小时数或分钟数并点击继续。
对于计划操作和重复操作,您还可以添加即时操作(字段更新、电子邮件通知、任务、webhook 和函数)。
- 通过点击两个状态之间的 + 按钮来创建 迁移。
- 在 迁移信息 页签中,输入迁移名称和描述,并从下拉列表中选择触发时间。
- 点击保存。
- 在 操作 页签中,点击添加操作,从列表中选择可用操作。

- 在 条件 页签中,点击添加条件,定义要对哪些记录应用迁移。

- 在 日志 页签中,点击添加日志 > 输入详情,然后点击保存。

- 点击 + 添加状态以添加更多状态。
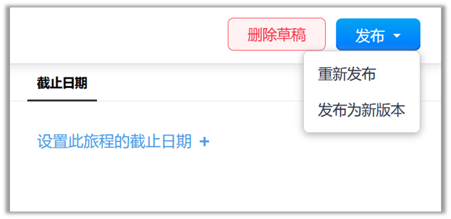
- 点击发布,旅程构建器生效,如果希望废弃,请点击删除草稿。
系统定义的旅程
系统定义的线索资格认证过程就像模板一样,帮助您了解线索资格认证过程,以及开始自动化创建和转换线索的旅程。
线索资格流程可大致分为以下步骤:
- 已创建线索
- 已安排通话
- 已联系
- 尝试联系
- 转换为联系人
- 联系失败
在每个阶段,销售人员都会执行某些活动,以确保线索在规定的时间内合格。这些活动可以是发送电子邮件、进行后续通话、与其他团队成员分享详细信息、与领导开会等等。 在模板中,我们提供了一些非常适合资格认证过程的基本操作。
Zoho CRM提供了两个模板:
- 通过通话获得线索资格

- 通过邮件获得线索资格

这些旅程是可自定义和可编辑的。您可以添加或删除状态、输入您选择的迁移和操作、定义状态的截止日期等。
旅程对管理员有代表性的辅助作用。 模板是用信息和联系人模块建立的,你可以根据你的业务流程包含其他模块。
根据机构的要求,你必须通过添加、删除或替换状态,输入你选择的迁移和操作,为一个状态定义截止日期等来定制旅程。
注意:默认情况下,旅程处于草稿模式,管理员须手动启用。
要启用系统定义的旅程
- 转到设置>体验中心>旅程构建器。
- 点击所需的系统定义的旅程。
- 自定义状态和迁移。

- 定义操作和其他详细信息。
- 点击发布。
定义迁移的执行顺序
在模型的第一个状态具有多个迁移的情况下,迁移将按照配置列出的顺序执行。如果需要,可以通过设置优先顺序来更改执行顺序。
以贷款批准流程为例。如果“等待预批准”状态具有两个迁移:“信息不完整”和“超出批准限制”,那么申请(记录)将按照列示顺序执行迁移。如果要对它们重新排序,那么可拖放迁移以实现所需执行顺序。

指定流程截止时间
可对整个流程指定截止时间。例如,如果您的模型仅专注于线索生成,那么可在达到线索生成状态后为流程设置截止时间。可在配置流程期间或之后添加截止时间。可选择流程,转至截止时间页签,然后点击为旅程设置截止时间。
您需要在此处指定天数、小时数或分钟数,此时间之后,流程应结束。您可以选择在流程开始后或达到某种状态(例如,线索符合资格)后的几天作为截止时间。您可定义记录是应该升级还是移至某个状态。
设置截止时间帮助您看到达到完成状态的记录数,并对停滞于特定状态的记录采取补救措施。
编辑旅程版本
可对一个流程创建五个版本,但在给定时间只能有一个版本处于活动状态。编辑活动流程时,有三个可用选项:
- 删除草稿 - 既不保存也不发布,可直接删除。
- 发布为新版本 - 可将所编辑版本发布为新版本。将保留现有版本,并允许您比较各个版本的表现。
- 重新发布 - 可覆盖现有版本。

查看旅程构建器模块中的记录
创建流程之后,将自动创建名为“旅程构建器”的模块。您可以查看相关记录,并根据其实例 ID、开始时间、截止日期、状态截止日期等过滤记录。如果有多个模型,那么您可使用自定义视图进行过滤并查看。还可使用智能过滤器以查看特定记录。
查看旅程构建器报表
CRM 为旅程构建器内置的每个流程提供三个预定义报表。将鼠标指针悬停在旅程构建器列表视图下的流程上(设置 > 流程管理 > 旅程构建器),然后点击“查看报表”:
- 状态细分 - 每个状态中的记录数。
- 每个状态所用的平均时间 - 记录在一个状态上消耗的时长。您可以计算延迟、查明瓶颈状态、识别停留时间最长的状态并记下迁移所消耗的时间。
- 总体报表 - 整体报告将以图形方式表示整个流程,并记录每个状态和迁移中的记录数。

对旅程重新排序、停用和删除
对流程重新排序 - 记录根据所列示顺序进入旅程构建器流程。您创建的所有流程将按创建顺序列示,但您可点击“流程管理 > 旅程构建器”下的对流程重新排序选项来对它们重新排序。对流程重新排序后,记录按新顺序进入流程。

停用流程 - 您可切换状态按钮以停用流程。停用流程后,新记录不会进入该流程,直到该流程被激活。流程的数据将保持不变。
删除流程 - 您可将鼠标指针放在流程上并点击删除图标来删除流程。删除旅程前,必须注意:
- 存在于该流程中的所有记录将退出。
- 这些记录的历史记录(它们参与的状态和迁移)将被永久删除。
- 针对当前记录计划的操作将停止。

备注
- 一旦在流程中进行了定义,就不能删除包含在状态中的模块以及迁移的触发点。
- 如果记录包含在旅程构建器中,那么系统会添加橙色标记。将显示在记录详情页面中,并显示记录进入下一个状态时所处的状态。
- 旅程构建器在复制定制和sandbox中可用。
- 您可编辑现有旅程并重新发布,将覆盖现有版本。还可将其另存为新版本。
另请参阅